7月4日,东莞市住建局发布《关于推进房屋建筑和市政基础设施工程图纸全过程数字化管理的通知》。
- 2024年8月1日起,在工程建设项目勘察设计、施工图审查、消防设计审查、行政审批、工程质量安全监管、竣工验收、消防验收(备案)等环节,全面应用数字化图纸。
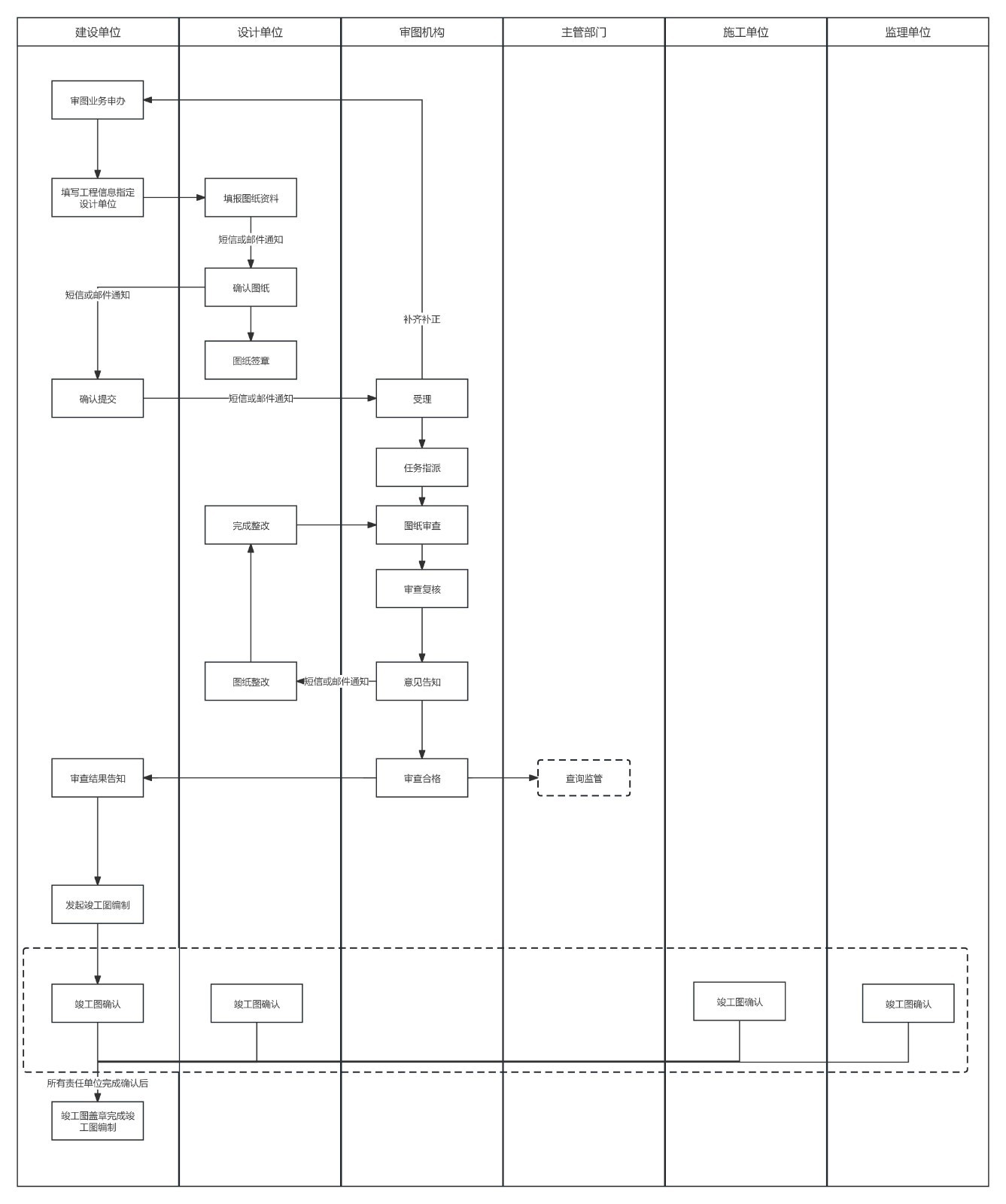
- 建设单位组织施工、监理单位在“广东省施工图设计文件审查管理系统”的“竣工图管理”栏目确认施工图设计单位、工程变更等信息,确认核实后,各单位线上加盖竣工专用章,完成竣工图编制,无需另行编制纸质竣工图纸。
- 以同一套电子图纸为依据,各环节中对图纸有修改、变更的,应在同一套图纸上进行变更,变更记录全程留痕可追溯。

各有关单位:
为贯彻落实国务院关于工程建设项目审批制度改革部署,按照《住房城乡建设部办公厅关于开展工程建设项目全生命周期数字化管理改革试点工作的通知》(建办厅函〔2023〕291号)要求,我局现决定实施房屋建筑和市政基础设施施工图设计文件全过程数字化管理,现就有关事项通知如下:
一、实施目标
全面应用数字化图纸,依托“广东省施工图设计文件审查管理系统”,统一全市房屋建筑和市政基础设施工程建设过程中所产生的数字化图纸信息,实现各方参建主体和施工图审查机构对图纸的审查、变更、确认、验收等在线业务协同,项目设计、施工、竣工、归档全过程“一套图”闭环管理。
二、实施范围
东莞市行政区域内,新建、改建、扩建的房屋建筑和市政基础设施工程建设项目(有保密要求的、非住房城乡建设监管领域的建设项目除外)。
三、实施日期
2024年8月1日起,在工程建设项目勘察设计、施工图审查、消防设计审查、行政审批、工程质量安全监管、竣工验收、消防验收(备案)等环节,全面应用数字化图纸。建设单位不再单独编制纸质版竣工图纸,通过“广东省施工图设计文件审查管理系统”组织编制、上传竣工图纸。
四、图纸流转程序
在工程建设项目勘察设计、施工图审查、消防设计审查、行政审批、工程质量安全监管、竣工验收、消防验收(备案)等环节,以同一套电子图纸为依据,各环节中对图纸有修改、变更的,应在同一套图纸上进行变更,变更记录全程留痕可追溯(附件1)。具体如下:
(一)施工图阶段。勘察设计单位通过“广东省施工图设计文件审查管理系统”上传施工图设计文件,施工图审查机构审查通过后,电子图纸供建设过程监督环节使用,审查结果供施工许可、消防等行政审批业务使用。
(二)施工阶段。质量安全监督机构以审查通过的电子图纸作为监督工程按图施工的依据。建设过程中施工图纸发生变化的,由建设单位(设计单位)及时将变更后的电子图纸上传“广东省施工图设计文件审查管理系统”。
(三)竣工验收阶段。建设单位组织施工、监理单位在“广东省施工图设计文件审查管理系统”的“竣工图管理”栏目确认施工图设计单位、工程变更等信息,确认核实后,各单位线上加盖竣工专用章,完成竣工图编制,无需另行编制纸质竣工图纸(详见附件2)。
五、工作要求
(一)落实图纸上传。房屋建筑和市政基础设施工程建设、勘察、设计、施工、监理单位在工程建设各环节按要求上传电子图纸,过程发生变化的,及时在“广东省施工图设计文件审查管理系统”上传变更电子图纸,保障工程的竣工验收工作顺畅。
(二)做好服务指导。各镇街(园区)住房和城乡建设局应积极向各项目传达图纸全过程数字化的工作要求,持续跟进辖区内图纸全过程数字化应用情况,做好对企业的服务与指导工作,及时汇总问题反馈至我局。
(三)加强宣传培训。我局持续强化工程建设项目图纸全过程数字化管理的宣传,适时开展图纸全过程数字化管理操作培训。
附件:1.全过程流程图.jpg
2.全过程数字化管理操作说明.docx
东莞市住房和城乡建设局
2024年7月4日
(经办人:质安科,pg游戏麻将胡了的联系方式:27384720 pg游戏麻将胡了的技术支持:020-85566418。)
1.全过程流程图.jpg

2.全过程数字化管理操作说明.docx
原文链接:


工程质量验收工作的通知.jpg?x-oss-process=image/interlace,1/quality,q_100)





